Ciencias para el Mundo Contemporáneo. 1º de Bachillerato

La gestión del planeta

5.2 - Recursos energéticos
Inicio
Índice


Energía

La energía es necesaria para nuestro modo de vida
Se utiliza para fines muy diversos

  • Trasporte
  • Iluminación
  • Funcionamiento de máquinas
  • Calor
  • Producción, elaboración y comercialización de alimentos
  • Generación de tipos de energía útiles

Las formas de obtener energía han ido cambiando a lo largo del tiempo

Los humanos primitivos utilizaban únicamente la energía procedente de los alimentos y la transformaban en su propio trabajo muscular.

Esquema de utilización de la energía

Una primitiva fuente de enrgía consistió en la utilización del fuego mediante combustión de biomasa para obtener luz y calor.

Esquema de utilización de la energía con el uso del fuego

Con la dosmesticación de animales se amplió la energía utilizable.

Esquema de utilización de la energía con la domesticación de animales

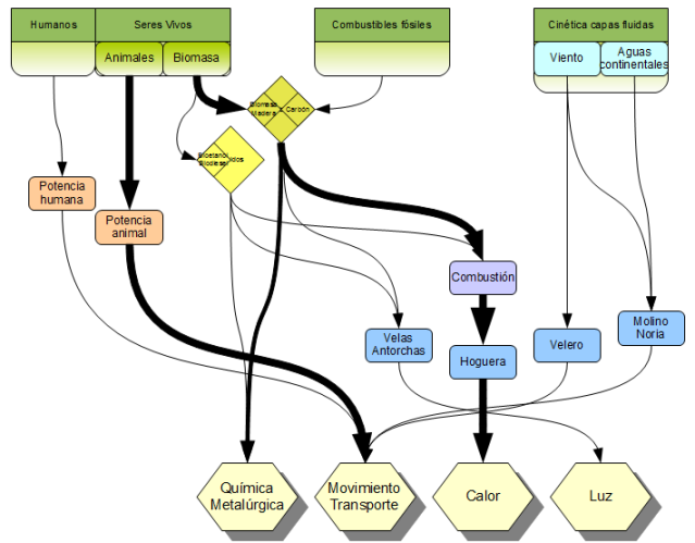
En la antigüedad se comenzaron a emplear energía procedente del viento, en molinos y en el transporte marítimo y de las corrientes de agua en norias.
Se empezó a utilizar carbón como fuente de calor

Esquema de utilización de la energía en la antigüedad

A finales del siglo XVIII se inventa la máquina de vapor movida por carbón con lo que comienza la revolución industrial

Esquema de utilización de la energía en la revolución industrial

A principios del siglo XX se desarrollan los motores de combustión interna movidos por hidrocarburos.

A finales del siglo XIX se genera luz mediante bombillas eléctricas.
A las bombillas eléctricas siguen motores eléctricas para fines muy diversos
La energía eléctrica es cómoda, limpia y segura por lo que ha ido creciendo en importancia.

Se desarrollan máquinas generadoras de electricidad de tipo hidroeléctrico y térmico
- Dinamos en saltos de agua
- Generadores térmicos de carbón, fuel, nuclear

A finales del siglo XX se desarrollan nuevas fuentes de energía eléctrica como aerogeneradores, centrales solares térmicas y centrales solares fotovoltáicas

Las pilas de combustible se iventaron a mediados del siglo XX pero solo se desarrolaron a finales del XX y en el XXI. Son dispositivos capaces de convertir directamente combustibles como hidrógeno, etanol o metano u otros en electricidad.
Pueden ser el futuro de una utilización de la energía basada en el hidrógeno

Esquema de utilización de la energía en la actualidad

 

 


Fuentes de energía actuales

Actualmente las formas de obtener energía están muy diversificadas
La energía tiene la capacidad de poder transformarse de unos tipos en otros (con pérdidas) de modo que la energía consumida raramente es la misma que la fuente de energía original.
Las trasformaciones necesarias para la energía utilizable se conocen como cadena energética
:

  • Energía primaria . La que se extrae del medio natural
  • Transformación . Conversión en recursos energéticos más apropiados para el consumo
  • Distribución . Trasporte hasta el lugar de consumo
  • Utilización . Uso de la energía

 

 

Recursos energéticos
- No renovables
    

Energía procedente de combustibles fósiles: Carbón, petróleo, gas

Energía nuclear de fisión  
- Renovables
     Energía hidroeléctrica
Energía solar fotovoltáica
Energía solar térmica
Energía eólica
Energía geotérmica  
Energía mareomotriz  
Energía procedente de la biomasa  

 

Verntajas e inconvenientes de las energía actuales
Recursos energéticos   
Comb. fósiles
Nuclear
Hidro-
eléctrica
Eólica
Geo-
térmica
Mareomotriz
Solar térmica
Solar fotovoltáica
Biomasa
Carbón
Petróleo
Gas natural
Madera
Biodiesel
Bioetanol
Biogas
Máquinas  
Motor combustión
Motor reactor
Central térmica
Caldera
Quemador
C. Nuclear
C. Hidroeléctrica
Aerogenerador
C. geotérmica
C. Hidroeléctrica
C. solar térmica
Calderas solares
Panel fotovoltaico
Equivalentes a combustibles sólidos
Ventajas

 

Fuente concentrada de energía
Tecnología probada
No emite CO2
Renovable
Flexible
Barata
Acumulación energía
Renovable
Barata
Renovable
Renovable
Fuentes abundantes
Fuentes abundantes
Concentrada
Tecnología probada
Inconve-
nientes
 
Emisiones CO2
Contaminación ambiental
Agotamiento
Accidentes de grandes dimensiones
Residuos
Proliferación armamento nuclear
Inundación de suelo
Cambio ecológicos
Poco predecible
Pocas localizaciones adecuadas
Problemas ecológicos
Pocas localizaciones adecuadas
Poco concentrada
Rendimiento escaso
Cara
Secuestro biomasa para alimentación. Subida precios alimentos

El futuro de la energía

Las fuentes de energía utilizadas en la actualidad no son viables a medio o largo plazo

Tienen varios problemas:

  • Agotamiento de recursos no renovables
    Principalmente petróleo y gar
  • Producción de gases de efecto invernadero
    Carbón, petróleo, gas
  • Generación de residuos y riesgos medioambientales inasumibles
    Nuclear

En el futuro deben tomar el relevo las fuentes de energía renovables, especialmete la solar fotovoltáica, biomasa, eólica y solar térmica.

Es posible que se pase también de un transporte basado en los hidrocarburos quemados en motores de combustión interna a uno de hidrógeno y pilas de combustible.

Un probleme de este modelo de producción energético es la acumulación de energía producida en valles de demanda (especialmente eólica y solar). Podrían almecenarse en:

  • Bombeo de agua a depósitos por gravedad
  • H2 procedente de electrolisis (El H2 tiene más problemas de almacenamiento por no licuarse)
Recursos energéticos
Procedencia de la energía Renovable Uso Ventajas Inconvenientes
I
E
M
D
Principal uso actual
Carbón
No


Fundiciones
Centrales térmicas
Energía concentrada
Barato
Tecnología probada
Grandes reservas
Muy contaminante
Produce mucho CO2
Petróleo
No
Reservas escasas
Motores
Centrales térmicas
Calefacción

Energía concentrada
Barato
Tecnología probada
Cómoda distribución

Produce CO2
Contaminación atmosférica
Escasas reservas

Problemas geoestratégicos
Gas natural

No
Reservas escasas


Centrales térmicas
Gas doméstico
Gas industrial

Energía concentrada
Barato
Distribución
Alto rendimiento

Produce CO2 moderado
Escasas reservas
Nuclear de fisión
No

Centrales nucleares Energía muy concentrada
Concentración de energía
Grandes reservas
Residuos
Posibles accidentes con fugas
Fabricación armas nucleares
Problemas geoestratégicos
Nuclear de fusión
-
Sin uso
Inmensas reservas (agua=
Concentración de energía
M enos residuos que c.n.de fisión

Reactores extremadamante complejo.
No parece una opción a medio plazo
Residuos

       
Hidraúlica
Si
 

    Centrales Hidroeléctricas Barata Terreno inundado
No predecible
   
Solar fotovoltáica
Si 

Centrales Solares Abundante Cara
Energía dispersa
Solar
térmica
Si 



Centrales Solares
Doéstico calefacción
Abundante Energía dispersa
Eólica
Si 
Centrales Eólicas   No predecible
Localización
Geotérmica
Si 
Centrales Geotérmicas   Sólo utilizable en zonas calientes
Mareomotriz
Si 
Centrales Mareomotrices   Solo utilizable en costas con mareas intensas
Biomasa
Si 



Centrales térmicas
Biocombustibles
Motores
Calefacción
Energía concentrada
No produce CO2 neto
Alza precio de los alimentos
Contaminación

Hidrógeno



Motores con pilas de combustible Energía concentrada
No produce CO2
Falta tecnología
Distribución
Precio actual
Uso actual
Uso futoro previsible

I-Industria
E-Producción de electricidad
M-Motores de automóviles, buques y aviones
D-Uso doméstico: Calefacción y agua caliente

  
 

Pasado y posible futuro de la energía utilizada en el mundo

Esquema de utilización de la energía en un futuro próximo


Red Eléctrica de España Datos de consumo eléctrico en España en tiempo real
Esquema de utilización de la energía
Esquema de utilización de la energía con el uso del fuego
Esquema de utilización de la energía con la domesticación de animales
Esquema de utilización de la energía en la antigüedad
Esquema de utilización de la energía en la revolución industrial
Esquema de utilización de la energía en la actualidad
Esquema de utilización de la energía en un futuro próximo

  Inicio
  Índice
  Siguiente